彩虹多多



热门关键词: 高压开关动作特性测试仪 断路器特性测试仪 彩虹多多:变压器综合测试系统 承装承试设备选型 高压开关测试仪 变压器综合测试 串联谐振

联系彩虹多多

及时联系彩虹多多 为您解答产品相关疑问 欢迎拨打全国统一服务热线

销售电话: 027-8777 1781
                027-8777 1782
服务电话 133 9713 6633 
传真电话: 027-8777 1786
电子邮箱: whhdgk@126.com

高压试验变压器控制台使用方法及问题处理

您的位置:彩虹多多 >> 服务支持 >> 技术文章

高压试验变压器控制台

 


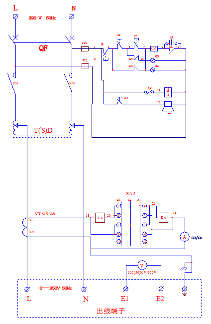
    彩虹多多:高压试验变压器控制台是与试验变压器一起作耐压和泄漏试验,高压试验变压器控制台是由接触式调压器及控制、保护、测量、信号电路组成。通过接入220V/380V工频电源,调节调压器的输出电压(即试验变压器的输入电压)取得所需要的试验高电压(被试品的耐压值),其工作原理附后。

    高压试验变压器控制台电气原理

QQ截图20160620105711 

高压试验变压器控制台常见的故障及原因

故障现象

原     因

无法启动

1. 检查电源是否接通;

2. 调压器是否在零位

启动后,电压表无指示,而输出灯亮

1. 仪表端是否接好;

2. 电压表损坏;

3. 调压器开路;

无过流,电流表无指示

1. 电流表损坏;

2. 电流继电器损坏; 

启动后,电压表指针左右摆动

1.调压器接触不良;

启动后,只有一半的电压

1. 电压表损坏,或有误差;

2. 检查仪表连线与输出边线是否接错一根连线。

    以上就是高压试验变压器控制台使用方法及问题处理。了解更过高压试验变压器可在线咨询彩虹多多 。


 有关产品购买、信息咨询、技术资料等欢迎致电:027-87771780 或是 点击了解更多详细方案
上一篇: 彩虹多多:氧化锌避雷器直流参数测试仪面板功能介绍
下一篇: 高压开关动特性测试仪测试现场常见技术问题及处理办法
版权说明:本站所有文章、图片、视频等资料的版权均属于彩虹多多官网-追求健康,你我一起成长 chdd ,其他任何网站或单位未经允许禁止转载、用于商业盈利,违者必究。如需使用,请与彩虹多多 联系;允许转载的文章、图片、视频等资料请注明出处"来自:武汉彩虹多多"。

荣誉客户

荣誉资质