变压器是电力系统中重要的设备,变压器的安全运行直接影响这电力经济,对变压器出产和运行都需要在一定时期进行预防性测试。变压器检测的项目有很多,本文主要是介绍三回路变压器测试如何操作。
三回路变压器测试的操作方法
1、接好电源及地线,打开电源,进入初始界面,如下图所示:

“设置”键:设置当前日期和时间。
“查看”键:查看已经存储的数据。内容包括测量结果、测试日期、分接号等等。
“方式”键:设置测量方式,包括“单相”、“两相”和“三相”。并且在“接线示意图”的区域会显示相应的接线图,可作为实际接线时的参考。
“电流”键:设置测量的电流大小。在测量方式为“单相”或“两相”时,可供选择的电流为 1A、5A、10A、20A、40A。测量方式为“三相”时,可供选择的电流为 1A、5A、10A、20A。您可以参考技术指标所列出的相关参数选择合适的测量电流。
“测量”键:在接好测试接线,选择好测量电流后,可以按“测量”键开始测试。
2、单相测量

接好被测绕组接线,选择合适的测量电流后,按“测量”键,直阻仪进入测量状态,开始给绕组供电。并进入如下界面:
此时,绕组的电流开始逐渐上升,如果充电进度条和电流显示值长时间停滞不前,则可能所测阻值超出当前电流的测量范围,电流因此达不到预设值。此时可按“退出”键返回,重新选择电流再试。当达到预定的电流的时候,进入恒流状态。并进入下一界面
现在,三回路变压器测试开始显示被测绕组的电阻值,并逐步趋于稳定。此时可以按“分接”键调整和设置当前分接值或绕组名,以便对测量结果进行标注。按下“分接”键后,右侧的多功能键变成“▲”“▼”“ ”“确定”以及“取消”,并且弹出分接设置对话框,设置完毕按“确定”保存,或者按“取消”放弃修改,然后即可按“存储”“打印”键保存或打印测量结果,如果对数据有疑问,可以按“复测”键重新进行测量计算。
在测量有载调压变压器时,当一个分接位置的测试数据稳定后,可以将有载分接开关切换到下一分接位置,而不需要放电重新开始测量。此时,绕组电阻值会逐步变化直至稳定,您也可以按“复测”键快速刷新数据。重复以上步骤,直至完成全部分接测试。
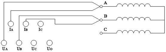
3、三相测量
三相测量适用于YN星型联接并且有中性引出端的绕组,对于yn联接的绕组由于联接铜排的影响,三相和单相测量结果会有所差异,建议使用单相测量。
三相接线如下图所示:
选择好测量电流,接好三相接线,在初始界面状态下按“测量”键后,直阻仪进入测量状态,开始给绕组供电。并进入如下界面:
此时,各绕组的电流开始逐渐上升,如果充电进度条和电流显示值长时间停滞不前,则可能所测阻值超出当前电流的测量范围,电流达不到预设值。此时可按“退出”键返回,重新选择电流再试。当达到预定的电流的时候,进入恒流状态。并进入下一界面:
此时,三回路变压器测试开始显示各相的电阻值,随着各相电阻值逐步趋于稳定,不平衡率将逐步减小。在此状态下,可以按“分接”键调整和设置当前分接值或绕组名,以便对测量结果进行标注。按下“分接”键后,右侧的多功能键变成“▲”“▼”“ ”“确定”以及“取消”,并且弹出分接设置对话框,设置完毕按“确定”保存,或者按“取消”放弃修改。当所有数据基本稳定之后,即可按“存储”“打印”键保存或打印测量结果,如果对数据有疑问,可以按“复测”键重新进行测量计算。不平衡率的显示范围最大为50%,超过范围只显示“>50%”。
测量有载调压变压器时,当一个分接位置的测试数据稳定后,可以将有载分接开关切换到下一分接位置,而不需要放电重新开始测量。此时,各相电阻值及不平衡率会逐步变化直至稳定,您也可以按“复测”键快速刷新数据。重复以上步骤,直至完成全部分接测试。
测量完毕后,按“退出”键结束测量,此时,直阻仪开始自动放电,显示器相应的做出放电指示,以及蜂鸣器鸣叫。放电完毕,将回到初始界面,即可开始拆除测量接线。