及时联系彩虹多多
为您解答产品相关疑问
欢迎拨打全国统一服务热线

销售电话: 027-8777 1781
027-8777 1782
服务电话: 133 9713 6633
传真电话: 027-8777 1786
电子邮箱: whhdgk@126.com
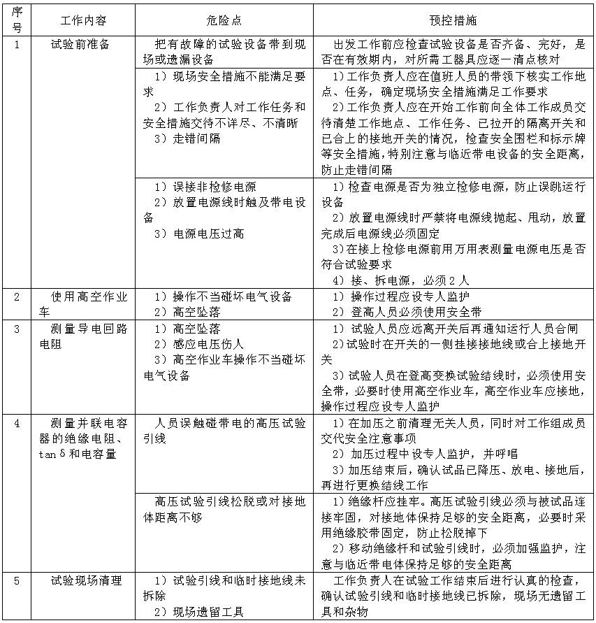
500kV SF6断路器周期性的预防性试验的危险点及预控措施
500kV SF6断路器周期性的预防性试验的危险点及预控措施
版权说明:本站所有文章、图片、视频等资料的版权均属于彩虹多多官网-追求健康,你我一起成长 chdd
,其他任何网站或单位未经允许禁止转载、用于商业盈利,违者必究。如需使用,请与彩虹多多
联系;允许转载的文章、图片、视频等资料请注明出处"来自:武汉彩虹多多"。